Project from 3D constructor -Β https://dubina.biz



The steering wheel of the Dubina Evo car is designed for sporty driving. It is specially designed to control many parameters of the car while driving. The diameter of the steering wheel is 310 mm. The small diameter of the steering wheel increases the speed of turning. This allows the driver to effectively control the car at high speeds. The steering wheel is made of carbon. Carbon has high strength, low weight and low thermal conductivity. The steering wheel consists of four parts: airbag, module with buttons, steering wheel, steering wheel hub.

Steering wheel design
The module with buttons is attached to the steering wheel. The module contains buttons that regulate various car settings. The display is controlled using the menu pad on the module. The menu pad provides the driver with instant access to various functions without being distracted from driving. The module contains buttons for turn signals, hyperspeed, reverse, movement around the axis, horn, and wiper control.

1 β Horn; 2 β Windscreen Washer; 3 β Windscreen Wipers; 4 β Right Turn Signal; 5 β Menu Pad; 6 β Reverse; 7 β Axis Drive; 8 β Voice Assistant; 9 β Hazard Warning Lights; 10 β Speed ββLimiter; 11 β Driving Mode; 12 β Hyper Speed; 13 β Left Turn Signal; 14 β Low Beam, High Beam; 15 β Windscreen Defogger.
Steering Wheel Button Functions
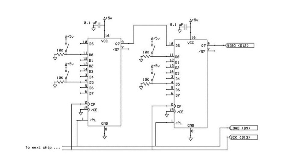
Inside the module with buttons there is a printed circuit board with shift registers. Signals from the buttons on the steering wheel are transmitted through the 74HC165 shift registers installed on the printed circuit board in the steering wheel. The shift register is used to increase the number of microcontroller inputs, to determine the presses among a large number of buttons. The car's computer receives serial digital signals from the 74HC165 shift registers. The 74HC165 microcircuit converts a parallel input signal into a serial output. It allows you to increase the number of digital inputs of the microcontroller. The chip converts the incoming parallel signal on 8 pins (Dx) into an output serial signal on 1 pin (Q7). The transmission is synchronous. An additional pin (CP) is used for the clock. Also, a separate pin controls the data register (PL), which allows you to "load" a parallel signal for serial reading from 8 outputs at a time. Thus, from three pins of the microcontroller, 8 digital inputs are obtained. A cascade is performed from the 74HC165 registers, connecting one after another, and thus from the same 3 incoming lines 16, 24, 32, etc. digital inputs are obtained.

Shift register 74HC165

Scheme of connection of steering buttons to shift registers
The peculiarity of the steering control is that it uses a magnetic sensor to determine the angle of rotation. With the help of this sensor, a signal is sent to the microcomputer to control the rotation frequency of the electric motors depending on the angle of rotation. The magnetic sensor, installed in the fixed part of the instrument panel body, determines the position of the steering wheel with an accuracy of 0.06 degrees. The advantage of using a magnetic sensor is its small size, contactless operation, high accuracy, and long service life.

Rotating connector and magnetic sensor

Scheme of operation of magnetic sensor
Please do not open any links and do not make calls (including WhatsApp) to any numbers from messages sent by accounts such as Grabcad Verification, etc. - these are phishing ones. Please do not make any payments. Our security team is currently working on a solution.